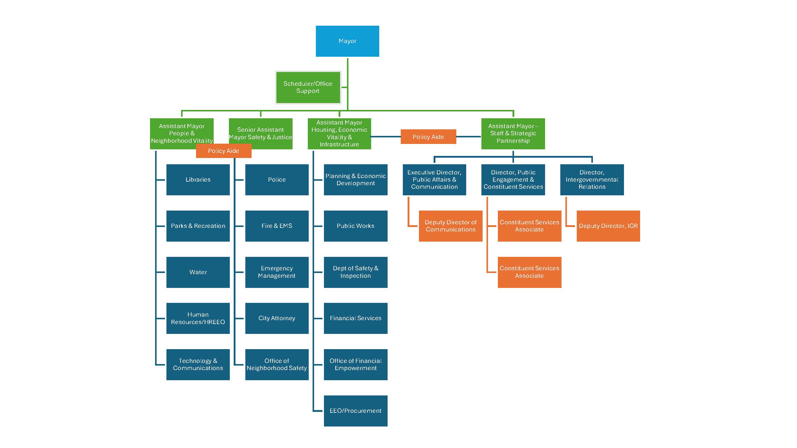
SAINT PAUL, MN – Mayor Kaohly Her announced senior staff members who will advise, lead staff, and manage the work of the City of Saint Paul. The city will be governed by four assistant mayors. Three of which will oversee departments, and one will direct operations within the mayor’s office.

Mayor Her’s appointments consist of the following people in alphabetical order:

Cedrick Baker - Director, Office of Neighborhood Safety

Cedrick is driven by the fundamental belief that public systems must work for all people to ensure every individual is treated fairly and with dignity. With over a decade of leadership in the public and philanthropic sectors, he has a proven track record of managing high-stakes crises and enterprise-level strategies. During his tenure as Chief of Staff for Saint Paul Public Schools, he served as the primary liaison between the administration and elected officials, coordinating executive policy and overseeing vital departments including Equity, Communications, and Legislative Affairs. While at the McKnight Foundation, he spearheaded many impactful initiatives from concept to completion and recruited external experts across government and academia to inform complex strategies and improve outcomes for residents. 

Currently pursuing a Ph.D. in Organizational Leadership, Policy, and Development at the University of Minnesota, he combines academic rigor with a deep understanding of the complexity of social systems and a drive to collaborate with others to find solutions. His leadership is further anchored by deep local roots and a personal commitment to the region, evidenced by his service on community boards and committees.

Cedrick’s work experience includes the Metropolitan Council, Saint Paul Public Schools, and the McKnight Foundation.

Irene Kao - City Attorney

As a dedicated public servant, Irene Kao comes to the city with extensive municipal experience and as a leader in the legal profession. Most recently, Irene served on the executive leadership team and led the legal team as General Counsel at the Minnesota Housing Finance Agency, which is a state agency that finances the creation and preservation of affordable housing across Minnesota. Irene provided sound legal advice as Minnesota Housing implemented the historic $1.3 billion statewide affordable housing legislative package in 2023.

Irene has a decade of experience as a municipal attorney serving Minnesota cities. Her background brings the expertise needed to lead the city attorney's office. At the League of Minnesota Cities, she led policy and legislative change impacting how cities do their day-to-day work. She did this work in a collaborative manner, not only among cities, but also among impacted stakeholders.

Irene is also a leader within the legal community, with recognition from state and national organizations, including the Minnesota State Bar Association and Minnesota Lawyer as well as the National Asian Pacific American Bar Association.

Marcus Owens - Director, Office of Financial Empowerment

Marcus Owens is a systems strategist and executive leader with over two decades of experience working at the intersection of community development, finance, and public systems. His work has focused on helping institutions design strategies that expand financial stability, opportunity, and long-term wealth for families.

As Director of the Office of Financial Empowerment, Marcus brings a practical, outcomes-driven approach to translating values into action. He is motivated by the belief that local government can play a critical role in reducing financial barriers and increasing economic security.

Jodi Pfarr - Assistant Mayor, People & Neighborhood Vitality

Overseeing the following departments: Parks & Recreation, Libraries, Water, Human Resources, Office of Technology & Communications, and Human Rights

Jodi grounds her work in the belief that strong, sustainable communities are built when every voice is heard, and decisions are made collectively. For more than two decades, she has consulted with criminal justice systems, social service agencies, faith-based organizations, Tribal Sovereign Nations, corporations, educational institutions, and nonprofit organizations across the United States and internationally. Her work helps individuals deepen awareness of their own experiences while engaging thoughtfully with diverse perspectives, creating systems that serve everyone more effectively.

Strengthening community within departments while ensuring systems meet the needs of residents they serve will be central to her efforts as she helps reshape the city’s internal services and operations.

Locally, Jodi’s leadership in strategic planning and developing practical action plans to implement systems change has furthered the work of the Salvation Army, Catholic Charities, the Saint Paul Police Department, Emma Norton Services, and the Ramsey County Attorney’s Office. 

Erica Schumacher – Senior Assistant Mayor, Safety & Justice

Overseeing the following departments: City Attorney, Police, Fire & Emergency Medical Services, Emergency Management, and Office of Neighborhood Safety

Erica is a lifelong resident of Saint Paul and a product of our parks, libraries, and public schools. Her career in public service was propelled by witnessing and hearing about the inequities her friends, classmates, and colleagues experienced. For more than two decades, Erica has invested in our community through diverse leadership roles: serving on and chairing boards of local nonprofits, working to elect women and leaders of color, and advising on strategy and communications. Most recently, Erica led efforts to systemically transform our justice system to advance equity, wellness, safety, and justice for all. She brings a deep network of relationships and extensive experience in local government administration. 

Erica’s public-sector experience includes the Minnesota Senate DFL, the Office of Saint Paul Mayor Chris Coleman, and the Office of Ramsey County Attorney John Choi.

Nick Stumo-Langer - Assistant Mayor, Housing, Economic Vibrancy, & Infrastructure

Overseeing the following departments: Planning & Economic Development, Safety & Inspections, Public Works, Financial Services, Office of Financial Empowerment, and Equal Economic Opportunity/Procurement 

Nick is a proven leader who takes a collaborative, relationship-focused approach to achieving big goals. At the legislature, Nick is known for bringing together stakeholders from both sides of the aisle and all backgrounds to foster true conversations and build consensus – even when everyone may not agree. Nick has experience working extensively with state agencies, elected officials from multiple levels of government, advocacy group experts, and business leaders. Nick’s ability to anticipate needs and give people the opportunity to be heard will continue to produce the high-quality work he is known for at the Capitol. Nick will use his collaborative expertise and organizational skills to bring the organizations and individuals together in favor of a common goal: to make Saint Paul a more successful place to live, work, and play. Nick is a resident of the Como neighborhood.

Nick’s work experience includes the Minnesota House DFL, Minneapolis City Council, Minneapolis Election and Voter Services, Institute for Local Self-Reliance, and various campaigns.

Hnu Vang - Assistant Mayor, Staff & Strategic Partnerships

Directing operations within the mayor’s office

Hnu is a servant leader and steward. Her leadership is rooted in kindness, compassion, and integrity. She works hard from the ground up to earn the trust, respect, and support of her team, stakeholders, and communities. Hnu has lived the struggles of many residents and works diligently to do right by them. She dives into complex issues, from keeping projects on track to affecting system change at all levels of government. Hnu is a highly organized and effective leader who ensures decisions and tasks before her are completed timely, inclusive of impacted stakeholders, and ensures people's voices are heard. She brings her leadership skills to the organization, direction, and execution of the mayor's office's internal operations. 

Hnu’s work experience includes the Minnesota House DFL Leadership, the Minnesota Senate DFL, the Office of Congressman Dean Phillips, the Office of Congresswoman Angie Craig, numerous campaigns, and various organizations where she advocated for seniors, refugees, immigrants, children, and economic development.

Matt Wagenius - Executive Director, Public Affairs and Communications

Matt uses sharp observation skills to identify and resolve major roadblocks. He has spent his career helping people at the local, state, and national level define their stories and share them with the public. Matt will use those skills to break down the communication barriers and silos that have hindered our ability to do the work of the people in our city. He will rebuild communication lanes between the public, the mayor’s office, city departments, and key stakeholders. He lives in the Lex-Ham Neighborhood with his fiancé.

Matt’s work experience includes the Minnesota House DFL, Governor Tim Walz, the Democratic Legislative Campaign Committee, and owning and operating a small business.

###

Org chart structure for the Mayor's office



 

Related News

Saint Paul Mayor Kaohly Her Signs Ordinance Barring Law Enforcement from Wearing Identity-obscuring Masks

2/20/2026 Mayor's Office

Saint Paul Mayor Kaohly Her signed an ordinance banning law enforcement officers from wearing identity-obscuring masks to ensure transparency and community trust.

Read More

Mayor Kaohly Her Signs Ordinance Requiring Law Enforcement to Wear Identification in Saint Paul and Responds to ICE Drawdown

2/12/2026 Mayor's Office

Saint Paul Mayor Kaohly Her signed an ordinance requiring law enforcement officers to display their agency and name or badge number on uniforms, aiming to boost transparency and accountability after concerns over federal officers’ anonymity.

Read More

Mayor Kaohly Her Statement on ICE Incident in Saint Paul

2/11/2026 Mayor's Office

An ICE operation at Selby and Western in Saint Paul left one person hospitalized and damaged several vehicles. The Mayor urged an immediate end to Operation Metro Surge in a statement following the incident.

Read More

Mayor Kaohly Her Signs Ordinance to Respond to Federal ICE Activity in Saint Paul

2/5/2026 Mayor's Office

Mayor Kaohly Her has signed Ordinance 26-5, passed by the Saint Paul City Council, to respond to increased federal ICE activity in Minnesota. The ordinance prohibits law enforcement staging or operational activity on city-owned property, restricts access to non-public city spaces, and codifies the City’s December 19, 2025 cease-and-desist directive to federal law enforcement to leave City property.

Read More